您现在的位置:> 工具与模版> 研发团队绩效考核表> 硬件项目经理
硬件项目经理   登陆进行下载
研发部定期绩效考核表
硬件项目经理
 200________半年
姓名:                      工号:            
二级部门:               产品组:               项目组:                 考评时间:
 
  任务计划及总结
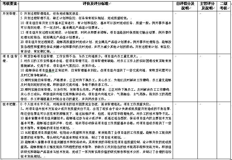
  硬件项目经理职位职责履行评价表      
三  项目经理综合评价表 
   半年绩效综合评定表

eIPD团队专注于研发管理系统、研发 管理软件、研发项目管理系统、产品数据管理、PDM系统、BOM管理系统、研发管理咨询、支撑企业研发管理平台落地。

版权所有 © 深圳壹川技术有限公司 2006-2022  粤ICP备2022137111号-3